2021-10-22
课程思政示范项目推荐权
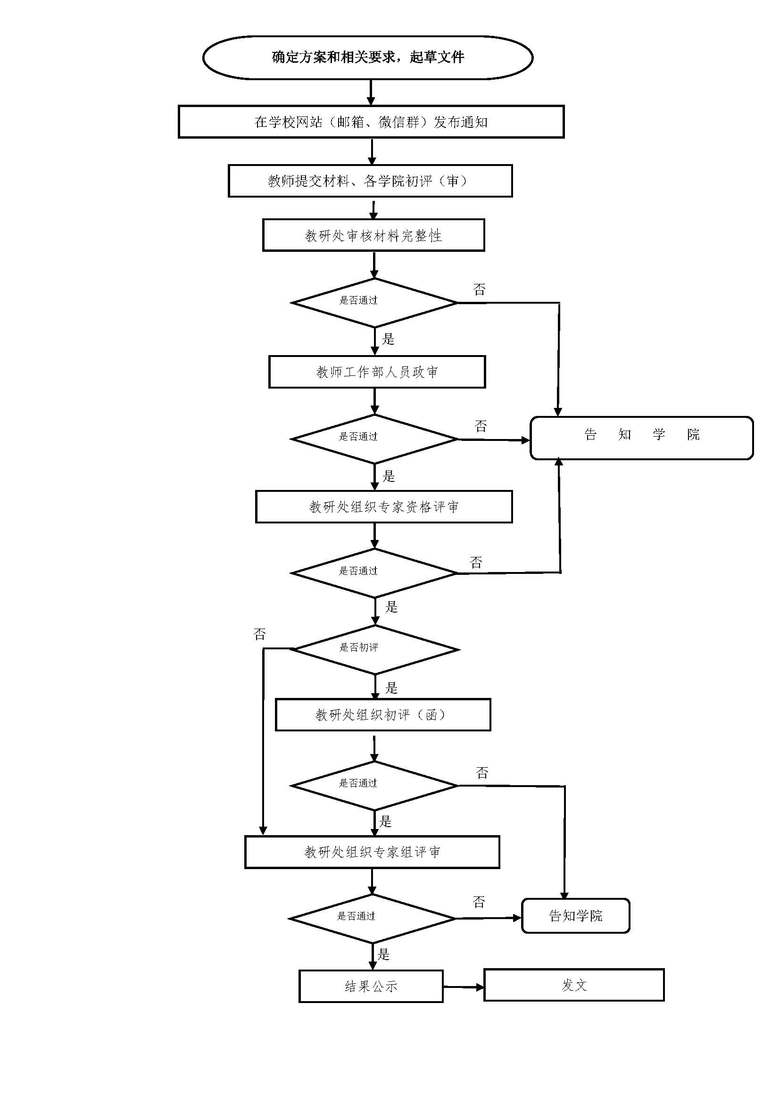
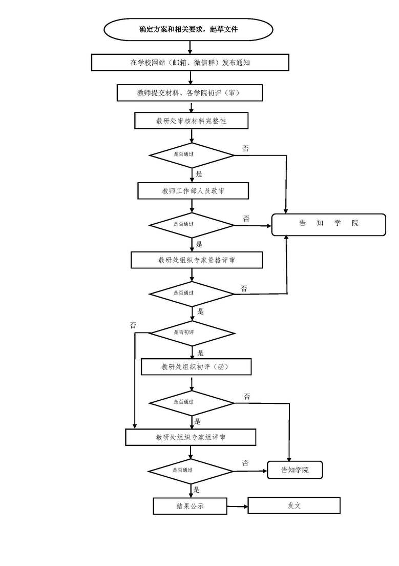
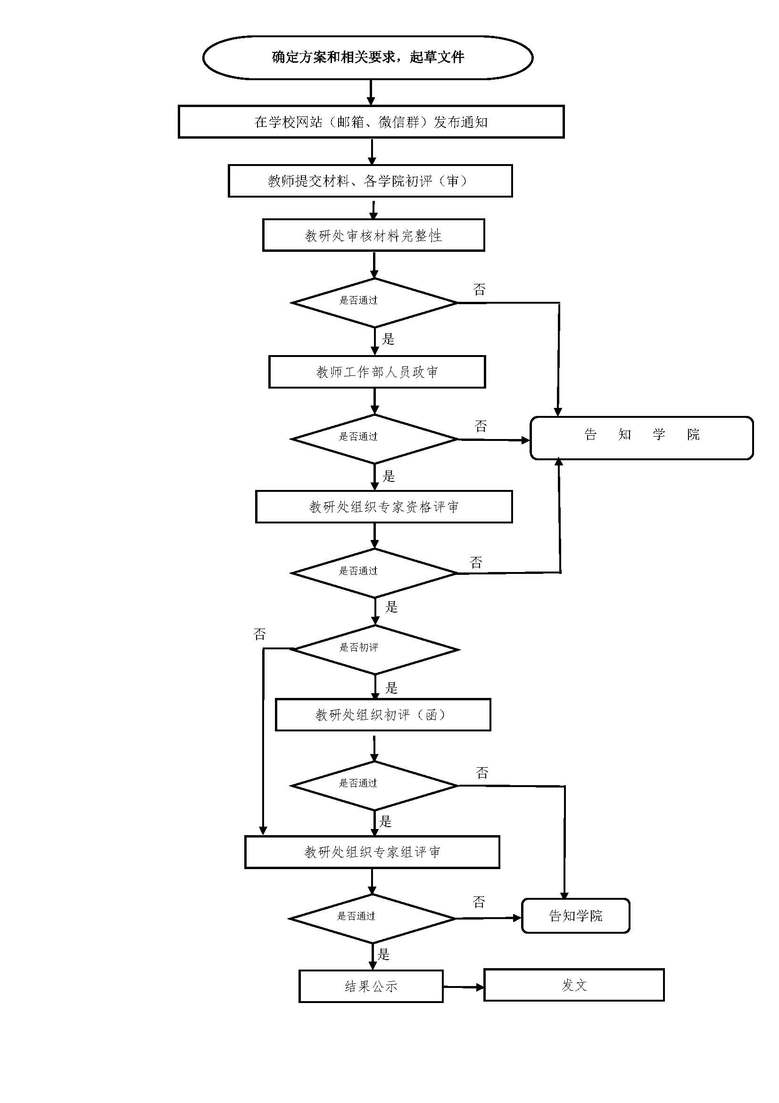
职权名称课程思政示范项目推荐权职权内容对省部级及以上课程思政示范项目申报材料进行审核,报评审专家组评审决定推荐名单。权力运行外部流程办理依据1.《教育部办公厅关于开展课程思政示范项目建设工作的通知》(以当年发布为准)2.《关于开展黑龙江省课程思政建设示范高校、示范课程、教学名师和教学团队等遴选工作的通知》(以当年发布为准);3.学校授权。办理主体各院(部)办理程序1.各院(部)根据学校通知组织申报;2.各院(部)接收申报材料并初审、公示;3.各院(部)按要求报送学校;4.各院(部)组织课程负责人参加评审答辩。5.各院(部)组织材料报送或网络填报。办理期限按立项组织部门要求。监督渠道内部制度建设,执行公示制度。所需材料1.申请书2.佐证材料3.申报汇总表权力运行内部流程运行环节起草发布通知—收取申报材料—报教师工作部政审—组织评审推荐—公示公布推荐结果—协助网络申报—报送材料。责任主体课程思政教学研究中心办理事项1.发布通知;2.组织评审;3.公示公布结果;4.上报。风险点及防控措施风险点1.信息不公开2.材料审核不严3.专家未回避4.评审结果不公示防控措施1.畅通公开渠道2.做好制度建